07-Servlet2
1.HttpServletRequest 类
a)HttpServletRequest 类有什么作用。
每次只要有请求进入 Tomcat 服务器,Tomcat 服务器就会把请求过来的 HTTP 协议信息解析好封装到 Request 对象中。
然后传递到 service 方法(doGet 和 doPost)中给我们使用。我们可以通过 HttpServletRequest 对象,获取到所有请求的
信息。
b)HttpServletRequest 类的常用方法
i. getRequestURI()
获取请求的资源路径
ii. getRequestURL()
获取请求的统一资源定位符(绝对路径)
iii. getRemoteHost()
获取客户端的 ip 地址
iv. getHeader()
获取请求头
v. getParameter()
获取请求的参数
vi. getParameterValues()
获取请求的参数(多个值的时候使用)
vii. getMethod()
获取请求的方式 GET 或 POST
viii. setAttribute(key, value);
设置域数据
ix. getAttribute(key);
获取域数据
x. getRequestDispatcher()
获取请求转发对象
doGet 请求的中文乱码解决:
// 获取请求参数
String username = req.getParameter("username");
//1 先以 iso8859-1 进行编码
//2 再以 utf-8 进行解码
username = new String(username.getBytes("iso-8859-1"), "UTF-8");
doPost 请求的中文乱码解决
@Override
protected void doPost(HttpServletRequest req, HttpServletResponse resp) throws ServletException,
IOException {
// 设置请求体的字符集为 UTF-8,从而解决 post 请求的中文乱码问题
req.setCharacterEncoding("UTF-8");
System.out.println("-------------doPost------------");
// 获取请求参数
String username = req.getParameter("username");
String password = req.getParameter("password");
String[] hobby = req.getParameterValues("hobby");
System.out.println("用户名:" + username);
System.out.println("密码:" + password);
System.out.println("兴趣爱好:" + Arrays.asList(hobby));
e)请求的转发
什么是请求的转发?
请求转发是指,服务器收到请求后,从一次资源跳转到另一个资源的操作叫请求转发。

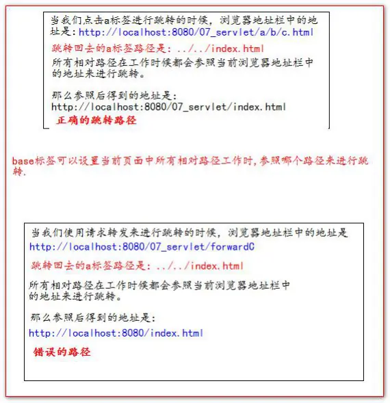
f) base 标签的作用

g)Web 中的相对路径和绝对路径
在 javaWeb 中,路径分为相对路径和绝对路径两种:
相对路径是:
. 表示当前目录
.. 表示上一级目录
资源名 表示当前目录/资源名
绝对路径:
http://ip:port/工程路径/资源路径
在实际开发中,路径都使用绝对路径,而不简单的使用相对路径。
1、绝对路径
2、base+相对
h)web 中 / 斜杠的不同意义
在 web 中 / 斜杠 是一种绝对路径。
/ 斜杠 如果被浏览器解析,得到的地址是:http://ip:port/
<a href="/">斜杠</a>
/ 斜杠 如果被服务器解析,得到的地址是:http://ip:port/工程路径
1、<url-pattern>/servlet1</url-pattern>
2、servletContext.getRealPath(“/”);
3、request.getRequestDispatcher(“/”);
特殊情况: response.sendRediect(“/”); 把斜杠发送给浏览器解析。得到 http://ip:port/
2.HttpServletResponse 类
a)HttpServletResponse 类的作用
HttpServletResponse 类和 HttpServletRequest 类一样。每次请求进来,Tomcat 服务器都会创建一个 Response 对象传递给 Servlet 程序去使用。HttpServletRequest 表示请求过来的信息,HttpServletResponse 表示所有响应的信息,
我们如果需要设置返回给客户端的信息,都可以通过 HttpServletResponse 对象来进行设置
b)两个输出流的说明。
字节流 getOutputStream(); 常用于下载(传递二进制数据)
字符流 getWriter(); 常用于回传字符串(常用)
两个流同时只能使用一个。
使用了字节流,就不能再使用字符流,反之亦然,否则就会报错。

c)如何往客户端回传数据
要求 : 往客户端回传 字符串 数据。
public class ResponseIOServlet extends HttpServlet {
@Override
protected void doGet(HttpServletRequest req, HttpServletResponse resp) throws ServletException,
IOException {
//
要求 : 往客户端回传 字符串 数据。
PrintWriter writer = resp.getWriter();
writer.write("response's content!!!");
}
}
d)响应的乱码解决
解决响应中文乱码方案一(不推荐使用):
// 设置服务器字符集为 UTF-8
resp.setCharacterEncoding("UTF-8");
// 通过响应头,设置浏览器也使用 UTF-8 字符集
resp.setHeader("Content-Type", "text/html; charset=UTF-8");
解决响应中文乱码方案二(推荐):
// 它会同时设置服务器和客户端都使用 UTF-8 字符集,还设置了响应头
// 此方法一定要在获取流对象之前调用才有效
resp.setContentType("text/html; charset=UTF-8");
e)请求重定向
请求重定向,是指客户端给服务器发请求,然后服务器告诉客户端说。我给你一些地址。你去新地址访问。叫请求
重定向(因为之前的地址可能已经被废弃)。

请求重定向的第一种方案:
// 设置响应状态码 302 ,表示重定向,(已搬迁)
resp.setStatus(302);
// 设置响应头,说明 新的地址在哪里
resp.setHeader("Location", "http://localhost:8080");
请求重定向的第二种方案(推荐使用):
resp.sendRedirect("http://localhost:8080");